
Өргөн уудам нутагтай, Өндөр их түүхтэй Монгол Улсын эрхэм иргэн таны амар амгаланг айлтгая.
Монгол Улсын Засгийн газрын гаргаж буй аливаа шийдвэр, бүхий л хэрэгжүүлж буй үйл ажиллагаа гагцхүү үндэсний язгуур ашиг сонирхолд нийцэж, хүний эрх, эрх чөлөө, хууль дээдлэх зарчим, парламентын засаглалыг баталгаажуулж, улмаар олон улсын тавцанд өрсөлдөхүйц нийгэм, эдийн засгийн хөгжил бүхий улс орныг цогцлоон байгуулахад чиглэх учиртай нь дамжиггүй.
Мөн Засгийн газрын хэрэгжүүлж буй бодлого, үйл ажиллагааны үр дүнг шинжлэх ухаанчаар үнэлж, дүгнэн ололт, амжилтыг бататгах, төрийн бодлогын залгамж чанарыг алдагдуулалгүйгээр үр ашиг багатай, өртөг зардал ихтэй, цагаа олоогүй үйл ажиллагааг хойш тавих, шаардлагатай бол зогсоох хэрэгтэй нь зайлшгүй юм.
Иймд Монгол Улсын Засгийн газар улс орныхоо нийгэм, эдийн засгийн нөхцөл байдалд үнэлэлт, дүгнэлт хийж, нэн тэргүүнд хэрэгжүүлэх шаардлагатай төсөл, хөтөлбөрүүдийг тодорхойлсон “Шинэ сэргэлтийн бодлого”-ыг Улсын Их Хурлаар 2021 онд батлуулан хэрэгжүүлж байгаа билээ.
Тус бодлогын томоохон зорилтуудын нэг бол орчин цагийн эрх чөлөөт иргэдийн хэрэгцээ, шаардлагад нийцсэн, аливаа дарамт шахалт үзүүлдэггүй, чадварлаг, оновчтой бүтэц бүхий төрийн албыг хөгжүүлэх юм. Үүний тулд төрийн албаны нэр хүндийг удаан хугацаанд унагааж байгаа авлига, ашиг сонирхлын зөрчлийн үндэс суурь болох алдаатай сонгон шалгаруулалт, нүдээ олоогүй томилгоо, хангалтгүй цалин хангамжийн асуудлыг урт хугацаанд шийдвэрлэх хууль, эрх зүйн болон бодлогын орчныг боловсронгуй болгох нь Засгийн газрын Хэрэг эрхлэх газрын нэн тэргүүний зорилт байх болно.
Түүнчлэн бүсчилсэн хөгжлийн бодлогын хэрэгжилтийг эрчимжүүлэх хүрээнд орон нутгийн хамтын ажиллагааг сайжруулах, засаг захиргааны нэгжүүдийн уялдаа холбоог нэмэгдүүлэх, улмаар эдийн засгийн үйл ажиллагааг төрөлжүүлэн ажлын байрыг нэмэгдүүлж иргэд амьдрахад ээлтэй, тав тухтай төв, суурин газруудыг хөгжүүлэх нь Монгол Улсын урт хугацааны бодлогын нэг чиглэл мөн.
Иймд шаардлагатай өөрчлөлт, шинэчлэлтийг цаг алдалгүй эхлүүлж, иргэнээ түшиж, дэмждэг, өндөр бүтээмжтэй төрийг бий болгохын төлөө үлэмж санаачилгатай ажиллахаа илэрхийлэхийн зэрэгцээ иргэний нийгэм болон улс төрийн байгууллага, хувийн хэвшил, хувь иргэд та бүхнийг Засгийн газар, төрийн албаны үйл ажиллагаанд тогтмол хяналт тавьж, санал шүүмжлэлээ тухай бүр өгч байхыг урьж байна.
МОНГОЛ УЛСЫН САЙД,
ЗАСГИЙН ГАЗРЫН ХЭРЭГ ЭРХЛЭХ ГАЗРЫН ДАРГА
САНДАГИЙН БЯМБАЦОГТ
Зорилго, зорилт
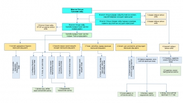
Байгууллагын бүтэц
Засгийн газрын 2025 оны 07 дугаар сарын 09-ний өдрийн 21 дүгээр тогтоолоор Засгийн газрын Хэрэг эрхлэх газрын орон тооны дээд хязгаарыг 245 байхаар тогтоосон.

- Салбарын бодлого, зохицуулалтын газар
- Хууль, эрх зүйн газар (Архив нууц, албан хэрэг хөтлөлтийн хэлтэстэй)
- Орон нутгийн удирдлага, зохицуулалтын газар
- Засгийн газрын хүний нөөцийн газар
- Захиргаа, зохион байгуулалтын газар
- Мэдээллийн технологийн хэлтэс
- Хяналт-шинжилгээ, үнэлгээ, дотоод аудитын газар
- Санхүү, хөрөнгө оруулалтын газар
- Төсөл, хөтөлбөр, гадаад харилцаа, хамтын ажиллагааны газар
- Төрийн ёслолын газар
- Ерөнхий сайдын ажлын алба (Хэвлэл мэдээлэл, олон нийттэй харилцах газар) /Сонин хэвлэл, үг илтгэлийн хэлтэс, Контент, цахим мэдээллийн хэлтэстэй, Стратеги, судалгаа, зохион байгуулалтын газар /Судалгаа, зохион байгуулалтын хэлтэс /Иргэд, олон нийттэй харилцах 11-11 төв//-тэй)
- Шадар сайд (бүсчилсэн хөгжил, онцгой байдлын асуудал эрхэлсэн) ажлын алба
- Шадар сайд (гадаадын хөрөнгө оруулалт, худалдан авах ажиллагаа эрхэлсэн) ажлын алба
- Монгол Улсын сайд, Засгийн газрын Хэрэг эрхлэх газрын даргын ажлын алба
Түүхэн замнал
Засгийн газрын Хэрэг эрхлэх газрын тvvхэн замналыг Ардын хувьсгалын тvvхтэй уялдуулан авч vзвэл анх 1921 онд Засгийн газрын нарийн бичгийн дарга нэртэйгээр байгуулагдсанаас хойш Засгийн газрын нарийн бичгийн дарга, эрхэлсэн тvшмэл, ерөнхий хэлтэс, Засгийн газрын хэргийг эрхлэх газар, хэрэг шийтгэх хэлтэс, Сайд нарын Зөвлөлийн нарийн бичгийн дарга бөгөөд захиран тушаах явдлыг биелvvлэх Хэрэг эрхлэх газар, Сайд нарын Зөвлөлийн Хэрэг эрхлэх газар, Засгийн газрын Тамгын газар, Засгийн газрын Хэрэг эрхлэх газар гэж нэрлэгдэж ирсэн байна. Vvнийг зарим тvvхэн чухал огноогоор нь тодруулбал:
1921.03.24
1922
Засгийн газрын хурлын дэргэд Засгийн газрын Хэрэг эрхлэх газар /Засгийн газрын тvр зуурын дvрмийн 29 дvгээр зvйл/
1931.12.27
Засгийн газрын нарийн бичгийн дарга бөгөөд Засгийн газрын хэргийг эрхлэх газар
1933.01.13
Сайд нарын Зөвлөлийн нарийн бичгийн дарга бөгөөд захирах тушаах явдлыг биелvvлэх Хэрэг эрхлэх газар
1939.04.24
Сайд нарын Зөвлөлийн Хэрэг эрхлэх газар
1990
Сайд нарын Зөвлөлийн Хэрэг эрхлэх газар
1992.07.30
Засгийн газрын Тамгын газар
1993.05.28
Засгийн газрын Хэрэг эрхлэх газар
Засгийн газрын Хэрэг эрхлэх газрын даргын албан тушаал нь тус газар байгуулагдсан цагаас хойш өнөөг хvртэл нэрийн хувьд төдийгvй, зэрэг зиндааны хувьд байнга өөрчлөгдөж ирснийг товчлон vзvvлбэл:
1921
Засгийн газрын нарийн бичгийн дарга /эрхэлсэн тvшмэл/
1922
Засгийн газрын нарийн бичгийн дарга бөгөөд Ерөнхий хэлтсийн дарга,Эрхэлсэн тvшмэл бөгөөд Засгийн газрын нарийн бичгийн дарга
1923
Засгийн газрын хэргийг эрхэлсэн тvшмэл
1924
Засгийн газрын хэргийг эрхлэх нарийн бичгийн дарга бөгөөд эрхэлсэн тvшмэл
1927
Нарийн бичгийн дарга бөгөөд эрхэлсэн тvшмэл
1931
Засгийн газрын ба Эдийн засгийн зөвлөлийн нарийн бичгийн дарга бөгөөд Засгийн газрын Хэрэг эрхлэх газрын эрхлэгч
1932
Сайд нарын Зөвлөлийн нарийн бичгийн дарга бөгөөд захирах тушаах явдлыг биелvvлэх хэрэг эрхлэх газрын дарга
1939
Сайд нарын Зөвлөлийн Хэрэг эрхлэх газрын дарга /Сайд нарын Зөвлөлийн гишvvн/
1992
Засгийн газрын Тамгын газрын дарга
1993
Засгийн газрын Хэрэг эрхлэх газрын дарга
Засгийн газрын Хэрэг эрхлэх газрын даргаар 30 хvн ажиллаж ирсний дотроос Балдангийн Бадарч 33 жил, Гомбын Бат-Очир 5 жил, Зундуйн Саарал 5 жил ажилласан нь уг албан тушаалыг хамгийн олон жил хашсанд орж байна.
Эрх зүйн байдал
- Бодлогын vндсэн чиглэлийг тогтоох
- Бодлогыг хэрэгжvvлэх ажлыг зохион байгуулах
- Тайлагнах
- Нөөцийн удирдлагаар хангах
- Гvйцэтгэх удирдлагаар хангах
- Төрийн захиргааны байгууллагыг мэргэжлийн удирдлага, зохицуулалтаар хангах
- Шинэтгэлийг санаачилж, тvгээн дэлгэрvvлэх ажлыг эхэлж байх
- Тогтвортой мэргэшингvй vйл ажиллагаагаараа төрийн захиргааны нийт байгууллагын vйл ажиллагааг дэмжих
Улсын Их Хурлын 1996 оны 38 дугаар тогтоолын дагуу Засгийн газрын Хэрэг эрхлэх газар нь Засгийн газрын удирдлагын ерөнхий чиг vvргийн байгууллага мөн бөгөөд “Нэгдсэн бодлого ба төлөвлөлт“-ийн ерөнхий чиг vvрэг хэрэгжvvлэхдээ “Vндэсний хөгжлийн төлөвлөлт, макро эдийн засгийн шинжилгээ, санхvv, боловсон хvчин, гvйцэтгэх удирдлагыг дэмжих зэрэг асуудлаар чиглэлийн яамдын vйл ажиллагаанд туслалцаа vзvvлэх” vйл ажиллагааны хvрээнд “Стратегийн төлөвлөлт, бодлогын удирдамжаар хангах, хөтөлбөр зохиох, зохицуулах, мониторингийн хяналт тавих, vнэлж дvгнэх чиг vvргийг хэрэгжvvлэх” юм.Хэрэг эрхлэх газар нь Засгийн газрын удирдлагын ерөнхий чиг үүргийн байгууллага мөн бөгөөд Засгийн газрын удирдлагын зөвлөх, шинэчлэлийн бодлогын хөтөчийн үүрэг, хариуцлагыг хүлээнэ.
